Skip to content Skip to sidebar Skip to footer

System Design Instagram

System Design Instagram You Know The Drill Let S Begin By Barkha Shukla Medium

System Design Instagram You Know The Drill Let S Begin By Barkha Shukla Medium

System design instagram. System Design. Contrast this with an organizational change project where the organization has a. Practical experience through real-life projects.

Design News Feed System Part 1 If you have followed our previous posts on system design interview questions you might be surprised at how common news feed system is. The News Feed for each user will consist of top photos of all the people the user follows. Modern Systems Analysis Design.

Your resource to discover and connect with designers worldwide. Discover 8000 Design System designs on Dribbble. Dont leave your career to chance.

Systems dont have one owner and theyre dynamic and ever-evolving. Modern Systems Analysis Design by Joseph Valacich and Joey George. We are expected to design the server side in a way that all 4 mentioned features ca.

System Design Interviews at Facebook This 45-minute round is also known as the Pirate Interview round at Facebook. In this round you have to show off your design skills. 1693 Followers 881 Following 215 Posts - See Instagram photos and videos from LSDesign light_systems_design.

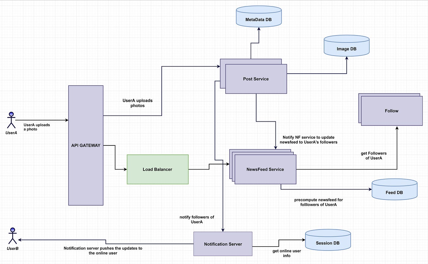
The system design questions asked are typically more open-ended and rarely require coding. Include things like why a certain post is formatted the way. We plan to design a simpler version of Instagram for this design problem where a user can share photos and follow other users.

Designing Instagram - Grokking the System Design Interview Lets design a photo-sharing service like Instagram where users can upload photos to share them with other users wwweducativeio. Create a guide that outlines the purpose for each new design component and how to use it appropriately.

System Design Instagram

System Design Instagram

System Design Mock Interview Design Instagram Youtube

System Design Mock Interview Design Instagram Youtube

Design Photo Sharing Platform Instagram Tech Takshila

Design Photo Sharing Platform Instagram Tech Takshila

Instagram Stories System Design Siddharth Singh Interested In Distributed Systems And Artificial Consciousness

Instagram Stories System Design Siddharth Singh Interested In Distributed Systems And Artificial Consciousness

Instagram System Design Design Forum

Instagram System Design Design Forum

System Design Interview Instagram Or A Similar App Snapchat Flickr Picasa Design By Systemdesign Tech Wrench Medium

System Design Interview Instagram Or A Similar App Snapchat Flickr Picasa Design By Systemdesign Tech Wrench Medium

Designing Instagram High Scalability

Designing Instagram High Scalability

Designing Instagram

Designing Instagram

Designing Instagram Good Dev Bad Dev

Designing Instagram Good Dev Bad Dev

System Design Analysis Of Instagram By Ashis Chakraborty Towards Data Science

System Design Analysis Of Instagram By Ashis Chakraborty Towards Data Science

Instagram System Design Leetcode Discuss

Instagram System Design Leetcode Discuss

System Design Instagram Product Requirements By Dingding Wang Medium

System Design Instagram Product Requirements By Dingding Wang Medium

Designing Instagram System Design Interview Question

Designing Instagram System Design Interview Question

System Design Instagram

System Design Instagram

Designing Instagram Photo Sharing The Road To Architect

Designing Instagram Photo Sharing The Road To Architect

System Design Analysis Of Instagram By Ashis Chakraborty Towards Data Science

System Design Analysis Of Instagram By Ashis Chakraborty Towards Data Science

Instagram Architecture Database How Does It Store Search Billions Of Images Scaleyourapp Com

Instagram Architecture Database How Does It Store Search Billions Of Images Scaleyourapp Com

Designing Instagram System Design Interview Question

Designing Instagram System Design Interview Question

Search Architecture Instagram Is In The Fortunate Position By Instagram Engineering Instagram Engineering

Search Architecture Instagram Is In The Fortunate Position By Instagram Engineering Instagram Engineering

System Design Instagram Product Requirements By Dingding Wang Medium

System Design Instagram Product Requirements By Dingding Wang Medium

Designing Instagram System Design Of News Feed Lets Code

Designing Instagram System Design Of News Feed Lets Code

The Instagram Ecosystem

The Instagram Ecosystem

1

1

Design Instagram

Design Instagram

Designing Instagram

Designing Instagram

Design Media Sharing Social Networking System Geeksforgeeks

Design Media Sharing Social Networking System Geeksforgeeks

Designing Instagram System Design Interview Question

Designing Instagram System Design Interview Question

Designing Instagram System Design Of News Feed Youtube

Designing Instagram System Design Of News Feed Youtube

System Design Instagram Product Requirements By Dingding Wang Medium

System Design Instagram Product Requirements By Dingding Wang Medium

Designing Instagram High Scalability

Designing Instagram High Scalability

Design Photo Sharing Platform Instagram Tech Takshila

Design Photo Sharing Platform Instagram Tech Takshila

Atomic Design System Instagram Hd Png Download Kindpng

Atomic Design System Instagram Hd Png Download Kindpng

Design Tinyurl And Instagram System Design Interview Tutorial Dev Community

Design Tinyurl And Instagram System Design Interview Tutorial Dev Community

Walking Through The System Design Interview By Ben Rogojan Better Programming

Walking Through The System Design Interview By Ben Rogojan Better Programming

Design Instagram Let S Design A Photo Sharing Service By Crack Faang Codex Medium

Design Instagram Let S Design A Photo Sharing Service By Crack Faang Codex Medium

System Design Snapchat Instagram Stories Youtube

System Design Snapchat Instagram Stories Youtube

Growth Rates Of Instagram Vs Foursquare Download Scientific Diagram

Growth Rates Of Instagram Vs Foursquare Download Scientific Diagram

Database System Design Instagram Post Comment System Stack Overflow

Database System Design Instagram Post Comment System Stack Overflow

Design Tinyurl And Instagram System Design Interview Tutorial Dev Community

Design Tinyurl And Instagram System Design Interview Tutorial Dev Community

System Design Instagram

System Design Instagram

Instagram System Design Design Forum

Instagram System Design Design Forum

System Design Instagram Product Requirements By Dingding Wang Medium

System Design Instagram Product Requirements By Dingding Wang Medium

Logicmojo Master System Design Crack Interview Facebook

Logicmojo Master System Design Crack Interview Facebook

3 Best System Design Courses Bonus Learn System Design Asap

3 Best System Design Courses Bonus Learn System Design Asap

Design Photo Sharing Platform Instagram Tech Takshila

Design Photo Sharing Platform Instagram Tech Takshila

Tackling The System Design Interview Or How To Design Instagram From The Ground Up In 45 Minutes

Tackling The System Design Interview Or How To Design Instagram From The Ground Up In 45 Minutes

1

1

Modern Systems Analysis Design by Joseph Valacich and Joey George.

A Step-by-Step Approach to Acing your System Design Interview. System design is an ongoing process rather than a once-off project. System Design is the process of designing the architecture components and interfaces for a system so that it meets the end-user requirements. We are expected to design the server side in a way that all 4 mentioned features ca. Design News Feed System Part 1 If you have followed our previous posts on system design interview questions you might be surprised at how common news feed system is. Discover 8000 Design System designs on Dribbble. Julio explained that whilst this may sound like brand guidelines thats actually only one aspect of a design system. Prioritize adjacency to the existing system. This book uses practical methods to present concepts skills and tools essential for system design.


Contrast this with an organizational change project where the organization has a. Structured industry vetted curriculum. We are expected to design the server side in a way that all 4 mentioned features ca. Distributed Caching Protocols for Relieving Hot Spots. Requirements and Goals of the System Well focus on the following set of requirements while designing Instagram. This system will allow users to share photos and videos with other users. 341 Followers 250 Following 39 Posts - See Instagram photos and videos from System Design systemdesignhtwberlin.

Post a Comment for "System Design Instagram"